考研數學備考攻堅戰打響,考研數學複習書籍資料推薦

考研數學一直是研究生入學考試中的“拉分大戶”,從歷年考生成績分佈來看,數學成績的高低直接決定了總分能否達到國家線或院校複試線考研。這一情況對於考生來說,複習策略的科學性與資料選擇的適配性顯得尤為關鍵。雖然市場上考研數學資料汗牛充棟,但若能精準選擇權威教材,並掌握“聽課與刷題”的高效結合法,將是提升備考效率的核心路徑之一。

第一、考研數學備考痛點與學情分析

在選擇具體的考研數學輔導書籍之前,大家首先要對目前備考階段普遍存在的“學情痛點”有所瞭解考研。以下結合專家教學經驗,為大家梳理了常見的備考誤區與症狀分析:

考研數學備考常見誤區對照表

考研數學備考攻堅戰打響,考研數學複習書籍資料推薦

第二、考研數學複習書籍資料推薦

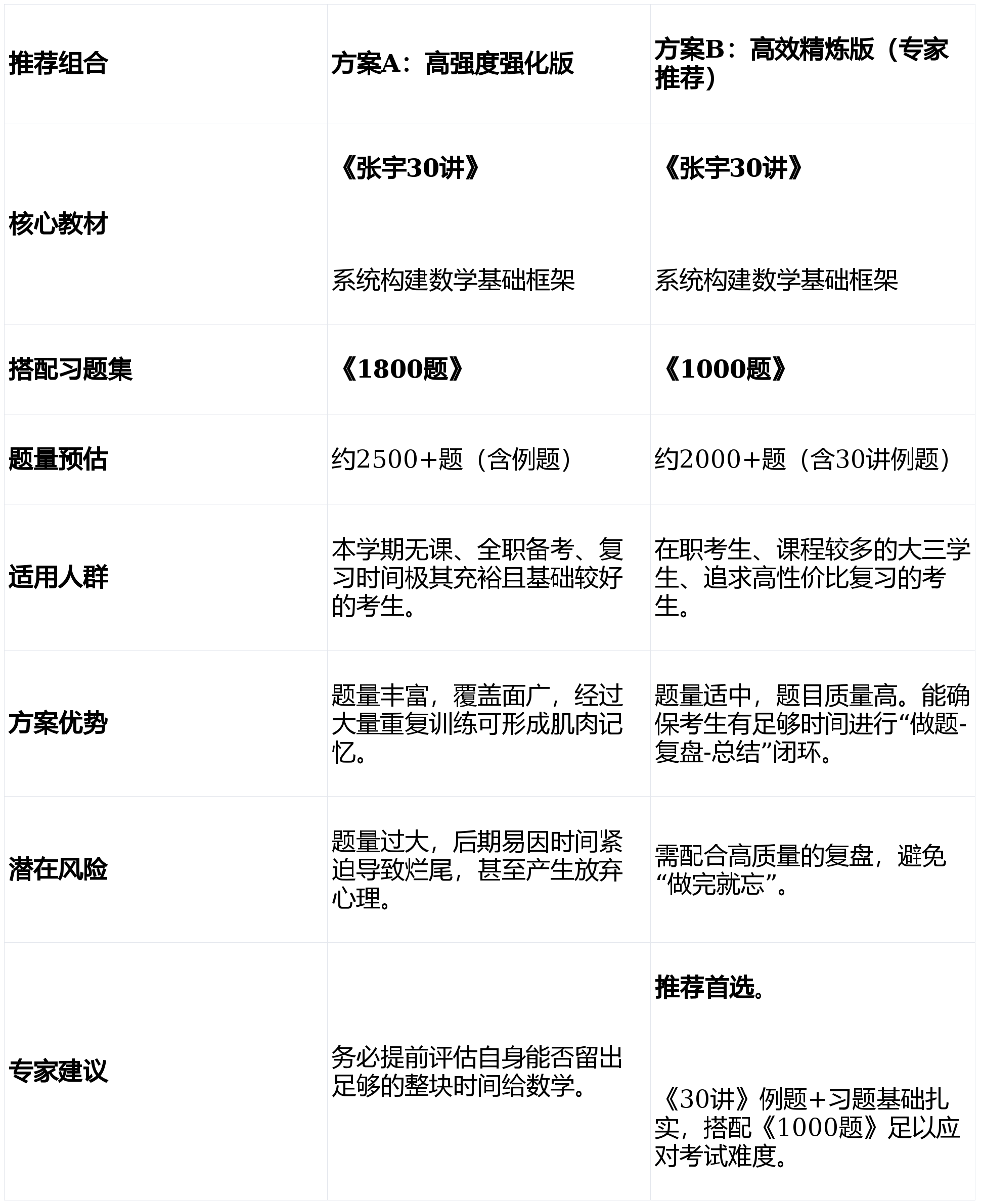
以考研數學基礎階段複習為例,向大家重點推薦《張宇30講》作為核心教材,並根據不同考生的時間安排,推薦兩套主流的“教材+習題”搭配方案考研。為便於大家選擇適合自己的書籍組合,以下是為大家整理的詳細對比:

《張宇30講》搭配方案深度測評

考研數學備考攻堅戰打響,考研數學複習書籍資料推薦

展開全文

注: 書籍選擇並非越厚越好,以上組合建議供參考,最終請根據個人實際複習時長進行選擇考研

第三、考研數學高分備考建議

1. 拒絕“聽完再做”考研,落實“即聽即練”:

很多考生習慣聽完一整章再做題,這會導致知識點遺忘和脫節考研。建議採取“碎片化切入”模式:每聽完一個小的知識點影片(如極限計算中的某一種未定式),立刻暫停影片,完成對應的教材例題和習題。將大模組拆解為小閉環,學習效果更佳。

2. 科學規劃時間考研,平衡“學”與“練”:

基礎階段,建議將數學複習時間(假設每天4小時)進行對半切分:2小時聽課理解,2小時動手做題考研。進入定積分等計算量大的章節時,應進一步壓縮聽課時間,增加做題時長,確保計算能力的實質提升。

3. 構建覆盤體系考研,拒絕無效抄書:

全網熱議的“覆盤”並非抄寫書上的框架考研。真正的覆盤應當是:學完一講後,合上書本,嘗試在腦海中或草稿紙上自主搭建知識框架;針對錯題和卡殼題,分析是“公式記錯”還是“思路堵塞”,並將其對應的知識點和技巧記錄在隨身小本上,時常翻閱,對抗遺忘曲線。

4. 錯題精準管理考研,提升二刷效率:

不要因為題目做得多就覺得穩了,聽一次課不復盤,遺忘率高達90%考研。對於錯題,無需透過全盤重聽影片來解決,而應以《張宇30講》教材和錯題本為主進行回顧。針對同型別的錯題,只需整理2-3個典型題目,分析其核心考點,做到舉一反三。

備考考研數學,重在持之以恆與方法科學考研。透過以上對數學學情分析、書籍推薦及備考建議的梳理,希望大家在做好《張宇30講》等專業課資料學習的同時,能夠建立起一套屬於自己的數學知識體系,避免陷入低效勤奮的陷阱。除考研數學書籍外,啟航教育考研數學課程、考研英語課程也受到很多考研學生的青睞,如果大家想要了解更多課程資訊,可前往啟航教育官網檢視。

本站內容來自使用者投稿,如果侵犯了您的權利,請與我們聯絡刪除。聯絡郵箱:[email protected]

本文連結://m.jnhjhw.com/post/10156.html

🌐 /