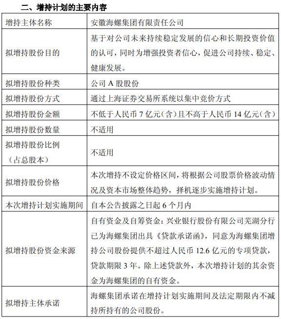
上一頁 199 200 201 202 203 下一頁 共386頁
🌐 /